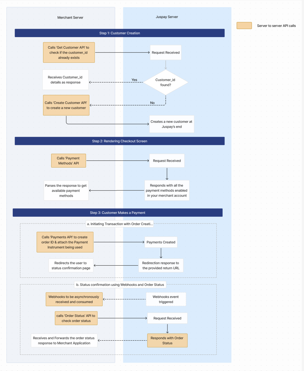
Integration Architecture
Note
If merchants choose not to call the Juspay Customer API, the Customer ID can be implicitly created during payment initiation. Please ensure the following,
Include all required customer-related parameters in the payments API request.
Juspay internal enablement is necessary for implicit customer creation. Please contact the Juspay team for this enablement.
- Have questions?
- Need help? Contact support
- LLM? Read llms.txt

