Web Execute Flow
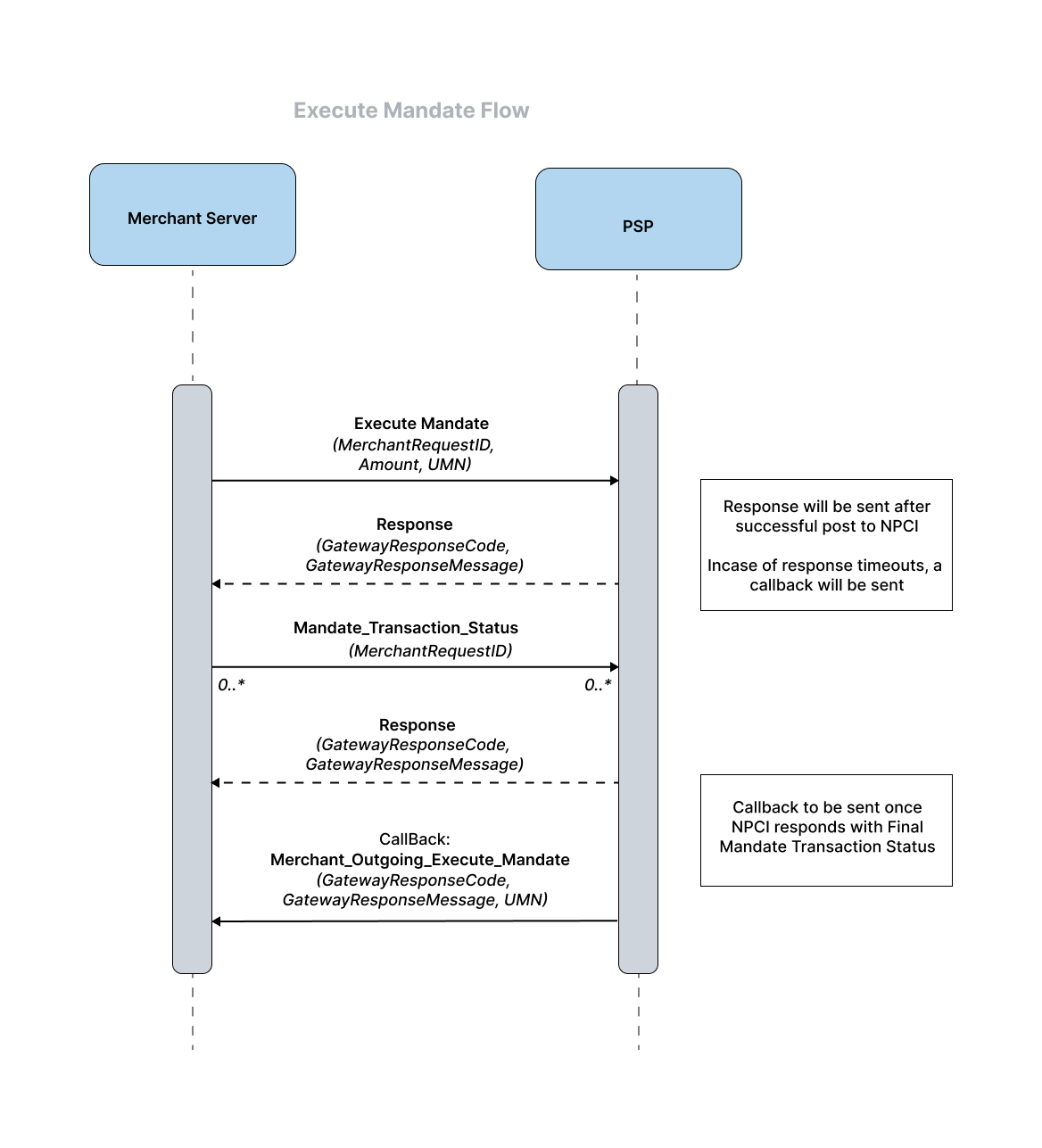
Merchant server can initiate the Web Execute Mandate API call to the Juspay PSP after 24 hours of successful notification confirmation. A response is sent back to the merchant server once the execute mandate request is posted to UPI.
If a callback is not received within set expiry time(configurable), then the merchant server can trigger the Transaction Status 360 API at regular intervals to get a real-time status for the request. A response will be sent immediately with the status information.
If the mandate is valid and honoured by Payer PSP and Issuer Bank, UPI sends a mandate transaction confirmation to Juspay PSP. Juspay PSP notifies the Merchant on the mandate transaction confirmation through Execute Mandate Callback(type: Merchant Outgoing Execute Mandate).
The only exception for notification requirement is for daily mandates, or mandates where the 1st execution happens immediately(within 5 minutes) of mandate creation for amount less than equal to ₹15000/-.
For a single notification, a mandate can be executed up to 10 times. If it fails on the 10th attempt, the entire mandate will be revoked. Hence, it is recommended to retry up to 9 times and, in case of failure, issue a new notification to continue the attempts.
- Have questions?
- Need help? Contact support
- LLM? Read llms.txt

